Přeskočit na hlavní obsah

AD Converter PCF8591 for Raspberry Pi

·2 min

Have you ever wondered how to measure battery voltage with a Raspberry Pi? The PCF8591 ADC (Analog-to-Digital Converter) module, which can be purchased for as little as 2 USD, provides a simple solution for measuring analog voltages via I2C on your Raspberry Pi. This tutorial explains how it works, how to deal with higher voltages like those from a lead-acid battery, and how to calibrate the setup to get accurate readings.

How it works? #

The PCF8591 ADC takes the reference voltage (Vcc) and measures the input voltage relative to it, outputting a value proportional to the fraction of the reference voltage. For example, if the reference voltage is 3.3 V (typical for a Raspberry Pi), and the input voltage is also 3.3 V, the ADC output will be 1.00 (100%). If the input voltage is 1.65 V, the output will be 0.50 (50%).

Adc2

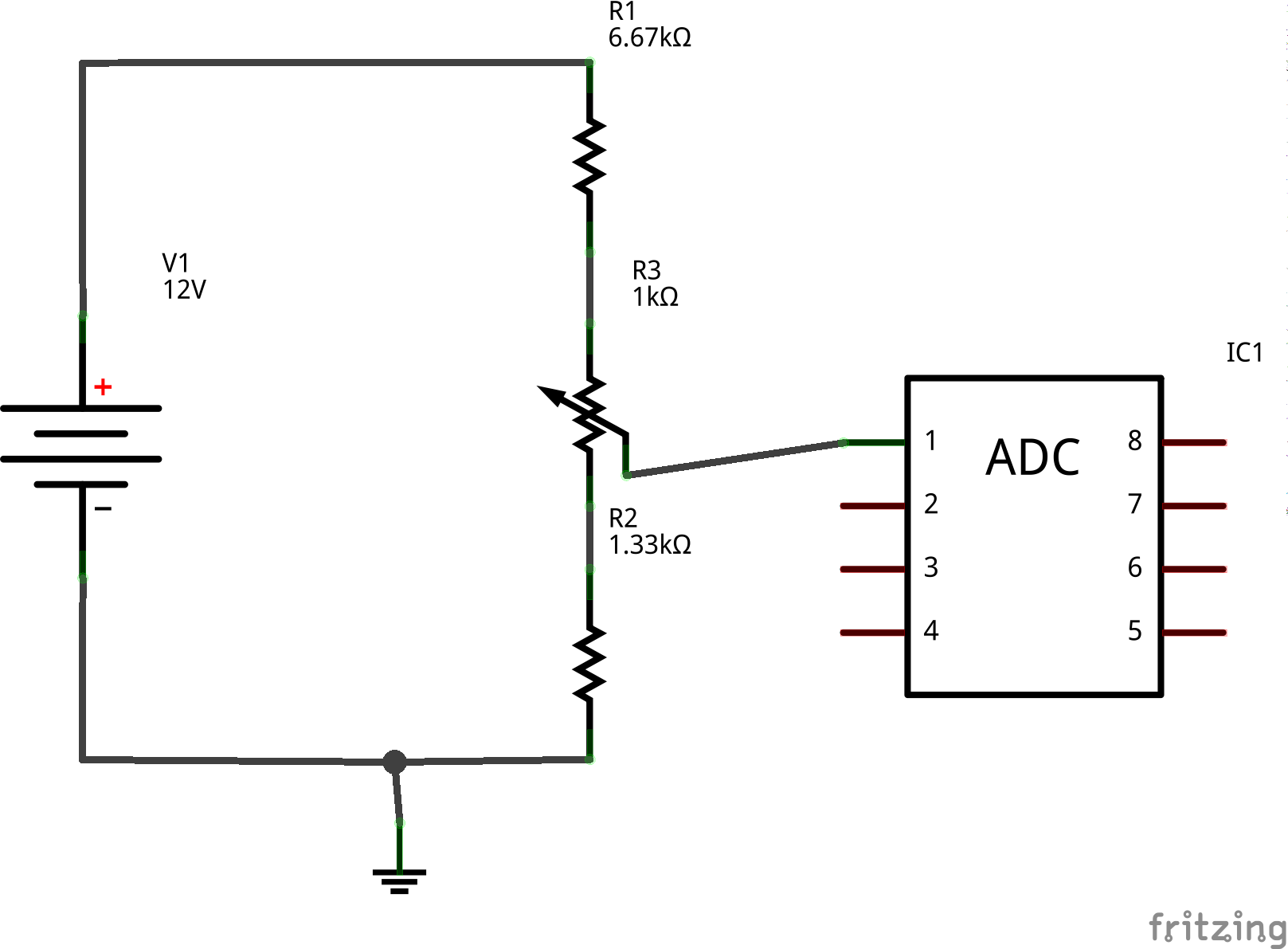
Since the Raspberry Pi’s reference voltage is only 3.3 V, measuring higher voltages directly is impossible. For instance, a lead-acid battery can have a voltage between 11 V and 14 V, much higher than 3.3 V. To solve this, a simple voltage divider is used to scale down the input voltage by a factor of 6. For a 12 V input, the voltage divider output will be 12 V / 6 = 2 V, which is safe and measurable by the ADC.

The actual input voltage can then be calculated by the formula: Voltage = ADC output x Ref Voltage x Divider Ratio

This gives the original voltage from the reduced measurement.

How to calibrate it #

Adc

Please use Voltage Divider Calculator to get values of resistors you need. I strongly recommend you to replace one resistor with trimmer resistor to calibrate it to right value.

For measuring voltage the best is to use quick2wire api library combined it with my prepared example github.com/ko…/ad_pcf8591/pcf8591read file pcf8591read which has these options:

ref_voltage = 3.3
divider = 6

Voltage-divader

where ref_voltage is the Raspberry Pi’s 3.3 V, and divider is the voltage division ratio selected with your resistors (6 in this example).

This setup provides an affordable and straightforward way to measure higher voltages like batteries using a Raspberry Pi and PCF8591 ADC.